Разметка, складывание и склеивание подставки под телефон
Требуется отметить все линии сгиба кончиком ножниц, а затем сложить деталь в соответствии с фотографиями. Приклеить задние клапаны вниз, а затем протолкнуть вверх через отверстие в верхней части платформы, пока клапаны деталей не совместятся. Затем приклеить все пять клапанов с трех сторон. Клапан на дне не приклеивается. Он просто упирается в подставку, когда все остальное приклеено.
Увидели кусок пены или пенопласта в двери? Будьте осторожны, работают грабители
Райан Гослин: 5 звезд, которые начинали карьеру в «Клубе Микки Мауса»
Морская свинка думает, что она тоже кошка-сфинкс
Как собрать стереоусилитель для колонок своими руками 12в
Все кто решается на создание усилителя для колонок, прежде всего интересуется компонентами, которые нужны для сборки. Подобные устройства работают благодаря микросхемам и транзисторам, хотя есть и случаи, когда используются лампы.
Рекомендации
Созданный вручную усилитель звука, основанный на микросхемах типа TDA и ему подобных, очень быстро нагревается. Для того чтобы предотвратить перегрев необходимо устанавливать радиаторные решётки. Размеры и типы решёток зависят от вида микросхем и мощности создаваемого устройства. Поэтому, необходимо предварительно в корпусе оставить для неё место.
Что вам понадобится в процессе
Чтобы приступить к изготовлению устройства, понадобится:
- корпус;
- штекер;
- блок питания;
- микросхема;
- кнопка-выключатель;
- проводки;
- охладительный радиатор;
- шурупы;
- термоклей с термопастой;
- паяльник и канифоль.
- Бур — расширитель. Он необходим для бурления отверстий в пластике или металле. Это очень удобный и точный инструмент, при помощи которого можно легко собрать корпус.
- Микросхемы. Необходимые микросхемы типа TDA легко можно найти на прилавках магазинов. В качестве альтернативы можно разобрать старый телевизор, и изъять оттуда нужную микросхему.
- Транзисторы. Транзисторы удобны своим маленьким потреблением энергии и тем, что их легко вмонтировать в любое устройство. Они отлично передают звук и его не нужно настраивать.
- Лампы. Уже мало кто создаёт устройства основанного на лампах. Но, тем не менее, такие устройства обладают отличными параметрами звука. Такие устройства имеют большой ряд недостатков: употребляют много энергии, занимают много места, тяжелее обычных, дорогие.
Разобравшись с необходимыми компонентами можно приступать к сборке устройства.
Схемы и инструкции по сборке
Существует множество схем по сборке усилителей. Они в первую очередь зависят от того старая или цифровая техника будет создана, размера и источника питания устройства. Собираются схемы на печатной плате, которая в итоге сделает устройство компактным. Также для сборки следует иметь в наличии паяльник.
Схема, которая, была разработана британцем Джоном Линсли-Худом, базируется на использовании четырёх транзисторов без использования микросхем. Такая схема позволяет с точностью воспроизводить форму входного сигнала, что даёт в итоге качественное усиление и синусоиду.
Справка. Самым простым видом схем является создание усилителя на основе микросхемы, в составе которой есть транзисторы и конденсаторы.
Только профессионалы могут создавать собственные схемы. Для новичков существует программа Sprint Layout, где можно посмотреть схемы и выбрать нужную.
Как сделать рупор
1. Для стенок рупора D острогайте еловую доску до толщины 6 мм, выпилите из нее заготовку размером 102×381 мм и разделите ее на четыре части по 89 мм. Разметьте на одной из этих частей сужения и скосы с обеих сторон (рис. 3).

2. Чтобы правильно и точно опилить скосы на каждой из стенок D, изготовьте приспособление из куска фанеры размером 203×457 мм. Наклоните диск пильного станка на угол 43° и сделайте на одной кромке скос. Подготовьте четыре обрезка размерами 25×50 мм, которые будут служить упорами, и приклейте к каждому из них полоску двухстороннего скотча. Прикрепите два обрезка к несущей доске приспособления (фото А) так, чтобы они удерживали заготовку стенки при опиливании первого скоса.
Совместите линию разметки скоса на стенке рупора D с краем скоса несущей доски и зафиксируйте положение заготовки упорами из обрезков.

Прижимайте заготовку стенки D толкателем к несущей доске приспособления и упорам, опиливая первый скос.
3. Опилите на стенках рупора D первый скос под углом 43° (фото В). Затем приклейте к несущей доске другую пару обрезков-упоров, ориентируя заготовку для опиливания второго скоса (фото С). После этого сделайте второй скос на всех четырех стенках рупора.
Не меняя наклон пильного диска и не сдвигая продольный упор станка, разверните заготовку стенки D на 180°, зафиксируйте ее положение второй парой упоров и сделайте скос на противоположном конце.
Как самому сделать усилитель звука для магнитолы на микросхеме
На некоторых старых автомагнитолах отсутствуют такие полезные входы как USB и AUX, поэтому чтобы использовать их в качестве усилителя придётся вынимать устройство из посадочного места и открывать печатную плату. Если нет опыта работы с электронными схемами, то за эту работу браться не стоит. Сначала на плате автомагнитолы нужно найти интегральную микросхему усилителя низкой частоты. Это большая по размерам деталь и единственная, которая устанавливается на радиатор-теплоотвод. На принципиальной схеме и на плате она может обозначаться AMP или POWER AMP. Затем нужно определить входные контакты усилителя. На микросхеме их два – это вход левого канала и вход правого канала. Левый канал может обозначаться Line L или L-in, а правый – Line R или R-in. Определить правильность можно прикоснувшись к каждому контакту пальцем. В соответствующих динамиках будет слышен гул. При этом питание автомагнитолы должно быть включено. Земля или общий провод маркируется надписью Line GND.

Если маркировка на схеме отсутствует можно найти входы каналов непосредственно на микросхеме. Для этого нужно последовательно прикасаться ко всем выводам, ориентируясь на появление гула в динамиках. Припаивать разъём к этим контактам нельзя. Нужно определить точки подключения разделительных конденсаторов и уже к ним припаивать провода.

Распайка каналов на штекере и гнезде должна выполняться экранированным проводом по следующей схеме.

Сделанный своими руками усилитель звука из магнитолы можно использовать с любым внешним источником звука. Регулировки тембра в такой конструкции отсутствуют, поскольку сигнал подаётся непосредственно на вход оконечного усилителя, минуя эквалайзер. Для того чтобы снизить уровень шумов следует обрезать дорожки идущие к конденсаторам С1 и С2 от предварительного усилителя головки воспроизведения.
Если в автомобиле установлена новая магнитола, из старой можно сделать компактный усилитель звуковой частоты. Чтобы собрать усилитель звука из магнитолы нужно удалить всё лишнее и ненужное.

Как собрать усилитель звука из магнитолы можно понять по рисунку. Автомобильная магнитола ZXM8330-PA собрана на двух микросхемах и трёх транзисторах. FM тюнер собран на микросхеме ТА2003, а оконечный усилитель на микросхеме TDA2003. Радиоприёмную часть и первый транзистор в каскаде предварительного усиления сигнала с магнитной головки можно сразу исключить. Провод питания электродвигателя так же нужно обрезать. Так же перерезается печатная дорожка питания тюнера, идущая от переключателя «Radio»-«Tape» и дорожка с выхода микросхемы на коллектор второго транзистора. С оставшимися элементами схемы можно экспериментировать. Если внешнее устройство, которое будет подключаться к усилителю, имеет достаточно мощный выходной сигнал, то его следует подключать к верхнему по схеме выводу переменного резистора «VOLUME»
Для подачи слабого сигнала можно использовать коллектор второго транзистора, то есть ту точку, куда подавался сигнал с тюнера. В этом случае будут работать регулировки тембра и переключатель ограничения громкости «Mute». Цепь питания первого и второго транзисторов нужно разорвать. В автомобиле питание всей электроники осуществляется от аккумулятора. Если усилитель будет эксплуатироваться как отдельное устройство, ему потребуется простой источник питания на 12-18 В. Усилитель обеспечивает выходную мощность 6 W на динамической головке сопротивлением 4 Ом и 10 W на двухомном динамике. Максимальный потребляемый ток 3,5 А. По аналогичному принципу можно сделать своими руками усилитель из любой автомагнитолы. Главное это правильно определить входные цепи и отключить от входа все лишние каскады, которые могут быть источниками шумов. Особенно это касается каскадов усиления тракта воспроизведения. Работа со стереофоническими системами немного сложнее, но методика остаётся такой же.
mp3 декодер или вторая жизнь музыкального центра
И тут я натолкнулся на обзоры разных mp3 декодеров и то как их встраивают в колонки, старые магнитолы и прочее, ну и решил заказать.
Вот сам музыкальный центр.

Все фото сделаны просто так, для себя, обзор делать не предполагал, так как тут, на муське, были похожие устройства и расписано там было все очень подробно например mysku.ru/blog/china-stores/22295.html и тут mysku.ru/blog/aliexpress/30448.html
Итак имеем муз.центр Samsung

Платку из Китая, пульт к ней и пара проводков, для подключения питания и звука на выход.

Пульт обычный китайский, инфракрасный, какие идут ко всем китайским радиотоварам. ФМ-трансмитерам, мр3 плеерам итд. Фото нет.
Плата с обратной стороны

Подключаем 9В от батарейки Крона. Плата начинает моргать адским синим светодиодом

Сам я в электронике не особо силен, поэтому разбираю муз.центр и звоню другу. Тот уточнив у меня модель центра, находит принципиальную схему в интернете и говорит «ищи микросхему LA3246, это предусилитель магнитофона, ноги 17 и 4 это аудио каналы, а нога 10 это земля, а 11 это питание» Нахожу

и припаиваю

Проверяю, играет, но как то громко, так, что даже зашкаливает. Переношу на ноги 5 16 и все становится просто замечательно! Но есть одно НО! так как это предусилитель магнитофона, то играет это когда на магнитофоне нажата кнопка Play.
Потом я взял у жены дремель, тоже купленный в Китае и прорезал дырку, прикрепил изнутри плату и собрал центр обратно.

Итог, полтора часа возни, музыкальный центр продолжает радовать. Громкость и режимы музыкального центра переключаю родным пультом, кнопка Play на магнитофоне механическая и всегда нажата, мр3-декодер стоит в режиме «Random». Переключаю на радио — играет радио, переключаю на магнитофон — играют мр3. Меня все это более чем устраивает.
Декодер играет мр3 до 320кбит, флешки 32Гб поддерживает, больший размер и HDD не проверял.
+ вторая жизнь старой техники + дешево + повозится с паяльником от нечего делать на даче.
Купил за свои кровные, давно.
Особенности распространения радиоволн
На качество передачи информации влияют осадки в виде снега и дождя, а также источники электромагнитных помех:
- распределительные подстанции;
- линии электропередачи;
- работающий у дома крупногабаритный транспорт.
Например, однотонный низкочастотный звук в магнитоле — следствие работы расположенного недалеко генератора переменного тока.
Дальность распространения волны зависит от мощности радиостанции.
При отражении радиоволн от препятствий они взаимно усиливаются при синфазном сложении или ослабляют друг друга в случае противофазы. Кроме этого, если присутствует синфазное переотражение от поверхности земли, то формируются участки с максимальным уровнем сигнала — зоны Френеля.
Картина распределения волн для выбранного места определяет диаграмму направленности антенны, которая нужна, чтобы обеспечить качественный прием.
Простая схема усилителя звука
Любой низкочастотный каскад, предназначенный для воспроизведения музыки, состоит из предварительного блока, регуляторов тембра или эквалайзера и оконечного каскада. Если устройство предназначено для работы с несколькими источниками звука, следует предусмотреть селектор входов. Так как уровень сигнала с различных устройств отличатеся друг от друга, то в селекторе учитывается возможность выравнивания входных напряжений за счёт усиления или ограничения. Самым чувствительным является микрофонный вход, а самым «грубым» является вход, предназначенный для подключения линейного выхода магнитолы или тюнера. Принципиальная схема предварительного каскада может быть собрана на транзисторах или операционных усилителях.
Простая схема усилителя звука с регулировками звука и регуляторами тембра реализована на одном транзисторе обратной проводимости. В схеме рекомендуется использовать КТ315 или КТ3102 с любым буквенным индексом. Резистором R8, на коллекторе транзистора, устанавливается напряжение 6 вольт, а резистор R1 можно заменить на постоянный. Его величина подбирается в зависимости от уровня входного сигнала.
Своими руками схему аудио усилителя легко собрать на операционном усилителе, который обладает высоким входным сопротивлением, широкой полосой обработки и малым уровнем собственных шумов.
В этой схеме используется микросхема К1401УД2, которая содержит 4 отдельных узла с общим питанием. На этой микросхеме собирается предварительный канал для стереофонического тракта. 2 ОУ работают в правом канале и 2 в левом. В монофоническом варианте можно использовать только два элемента. Устройство состоит из канала предварительного увеличения уровня с коррекцией входного напряжения и активного трёхполосного регулятора тембра, который работает по низким, средним и высоким частотам. Существенным недостатком предварительных каскадов на операционных схемах сводится к тому, что им требуется двухполярный источник питания, что заметно усложняет конструкцию.
Усилитель мощности звука так же может быть выполнен на различной элементной базе. Чаще всего для этой цели используются комплементарные пары транзисторов разной проводимости или специализированные интегральные микросхемы. Простой каскад собран на маломощных кремниевых транзисторах. Вместо пары КТ315-КТ361 можно использовать пару КТ3102-КТ3107.
Перед подачей питания динамик следует отключить, а вместо резистора R1 поставить цепочку из, соединённых последовательно, постоянного резистора на 33 кОм и потенциометра на 270 кОм. Включить питание и вращая движок потенциометра выставить в контрольной точке указанный ток коллектора. Затем замерить полученное сопротивление цепочки и заменить её на, ближайший по номиналу, постоянный резистор. Далее подбором резистора R3 нужно установить в той же точке половину питающего напряжения. Далее подключается динамик и на вход подаётся низкочастотный сигнал с источника звука. Схема не имеет регулятора громкости и тембра, поэтому к нему можно подключить любой предварительный каскад, имеющий эти функции.
Как подключить усилитель
Чтобы сделать усилитель из старой аудиосистемы, следуйте нижеизложенной инструкции. В подключении системы нет ничего сложного, просто вам понадобятся некоторые дополнительные приспособления:
- Для начала осмотрите ваш девайс. На его задней панели есть разъемы для подключения специального кабеля. Шнур для соединения музыкального центра с какой-либо техникой называется «тюльпаном». Он получил такое название из-за разветвления на три цвета: белый, красный и желтый.
- Выбирая тюльпан, объясните продавцу, для каких целей он будет использоваться. Так вы не ошибетесь с покупкой. Скорее всего, он попросит вас назвать производителя и модель системы и устройства, для которого нужен усилитель.
- После того, как обнаружите разноцветные входы, вставьте штекеры от шнура в свои гнезда. Определить, какой и куда вставлять можно по цвету, их необходимо просто соотнести.
- Второй конец шнура подсоедините к устройству, которому требуется усиление звука.
- Процедура почти завершена, необходимо только настроить аппарат. Правильность настройки не зависит от конкретной марки или модели. Необходимо только переключить музыкальный центр на режим «aux». Готово, теперь вы можете наслаждаться качественным звучанием.
Если же она не работает, то можно попробовать разобрать прибор и достать из него плату усиления. Правда, для ее подключения к технике необходимо обладать специфическими знаниями.
Какие лучше поставить
Выбирать колонки для автомагнитолы следует с учетом потребностей автовладельца. Вариантов существует несколько. От размера и типа будет зависеть подходящее месторасположение устройства (например, в дверь или на заднюю полку лучше поставить динамики).

- Домашние колонки. Подключать такие приборы надо к приборной панели по цифровому входу.
- Портативный динамик. Его чаще всего подключают посредством Bluetooth.
- Мощные акустические динамики для авто. Для требовательных меломанов это лучшие колонки, которые обеспечивают объемный чистый звук.
Как усилить
В ходе установки необходимо тщательно усилить колонки, так как от этого напрямую зависит качество звучания и длительность эксплуатации устройства.
Схема вторая, продвинутая
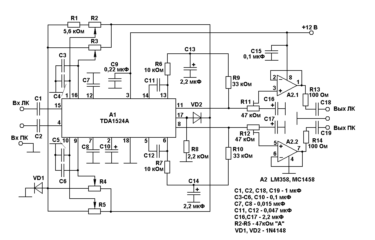
На глаза попалась схема усилителя для наушников, которая называлась «Блок регулирования громкости и тембра для стереонаушников». (Автор — Анджей Космински, Hobby Elektronik, №2/2000, c. 48–49). Сами регуляторы громкости и тембра выполнены на микросхеме А1 – TDA1524A в типовой схеме включения. (Так было написано в журнале, в оригинальном описании на микросхему схема немного другая. Но здесь схема приводится именно в «опубликованнном» виде).

На сдвоенном операционном усилителе А2 собран «мощный» усилитель, способный работать на низкоомные наушники.
Глубина регулировки громкости (R2) от –80 до +21 дБ, тембра НЧ (R4) +/- 12дБ на частоте 100 Гц, тембра ВЧ (R5) +/- 10 дБ на частоте 10 кГц.
Максимальное входное напряжение не более 2,5 Вольт, напряжение питания 12 Вольт, потребляемый ток 40 мА. Регулировочные резисторы должны быть на 47 кОм с линейной зависимостью изменения сопротивления от угла поворота движка (так называемая группа «А»).
Сложностей в изготовлении возникнуть не должно. Если захотите питать усилитель от источника +12 Вольт из блока питания компьютера — придется принимать меры для защиты от помех по цепям питания (таким же образом, как поступают изготовители автомобильных магнитол — ставят специальные фильтры).
Любители стрелялок могут ограничиться данными конструкциями, а меломанам предлагается читать текст дальше.
Монтаж
Основная плата усилителя
Схема печатной платы усилителя приведена ниже.

Печатную плату можно изготовить путем травления текстолита с медной подложкой раствором хлорного железа. Рисунок дорожек контактов проще перенести на плату с глянцевого листа бумаги, на котором этот рисунок напечатан с помощью лазерного принтера. Нюансы этого способа легко можно найти в интернете на соответствующих сайтах по электротехнике.
Пайку деталей производим аккуратно, удаляя излишки флюса. Особенно это касается микросхем. Микросхему операционного усилителя можно установить через восьмиконтактную панель.
Помните: перегрев полупроводниковых элементов, может привести к выходу их из строя!

Катушки индуктивности L1 и L2 в выходном фильтре усилителя, изготовляются из медной эмалированной проволоки диаметром 1 мм, путем накручивания на цилиндрический сердечник диаметром 5 мм. Количество витков катушки — 20.
Микросхему усилителя устанавливают на теплоотвод. Он должен быть площадью более 600 см². Роль радиатора может выполнить шасси авто.
После монтажа всех элементов подсоединяют провода.
Блок стабилизации и коммуникации питания

В вышеописанной схеме мы использовали самую простую схему питания усилителя через аккумулятор, однако для более стабильной работы усилителя можно подключить его через стабилизатор. Данное устройство можно собрать самому (схему на любой вкус в интернет можно найти очень легко), но самый простой способ — это использовать готовый блок стабилизации от старого усилителя или купить новый.
Кроме того, блок стабилизации позволяет сэкономить заряд аккумулятора автомобиля.
Предотвращению разрядки способствует реле с отдельной клеммой REM, работающую под напряжением в 12 В. Клемма устанавливается на выходе автомагнитолы, благодаря чему сабвуфер начинает работать вместе с музыкальным устройством.
Для контроль работы усилителя можно установить светодиод в схему питания устройства.
Окончательная сборка устройства
После монтажа платы, проводим окончательную сборку усилителя и помещаем его в корпус. Корпус можно изготовить самостоятельно из обычной фанеры с помощью лобзика. На фанере вычерчивается схема по нужным размерам, вырезается лобзиком и закрепляется герметиком.
Так же корпус можно приобрести в магазине или использовать алюминиевый короб, который одновременно будет выполянть роль радиатора.
Размещая все детали в корпусе, нужно обеспечить в нем свободную циркуляцию воздуха для лучшего охлаждения деталей.
Корпус усилителя необходимо надежно закрепить в салоне автомобиля.
Перед установкой важно убедиться в правильности полярности питания, иначе аппарат сразу сгорит.
Усилитель своими руками 100Вт/200Вт
На вход первого транзистора ставится регулятор громкости переменный резистор 47 кОм, он же снижает уровень шума усилителя.
При минимальной громкости шум не прослушивается, а при максимальной маскируется полезным сигналом.
Параметры изделия: 150Вт на нагрузку 4 Ом и 100Вт на нагрузку 8 Ом.
Второй усилитель звука лишен недостатков первого, что касается шума. Усилитель работает в классе В, диоды D2-D3-D4 задают данный режим работы выходным транзисторам VT4-VT5.
Транзисторы VT3-VT5 устанавливаются на теплоотвод, через изолирующие прокладки применяя при этом термопасту.
Сделанный УНЧ своими руками можно применить в активной колонке, сабвуфере воспроизведения низких частот превосходны.
В этой статье на нашем сайте www.radiochipi.ru мы расскажем вам как самостоятельно собрать усилители звука, что и позволит сэкономить на покупке уже готовых моделей.
Какой усилитель мощности будет лучшим?
Единого мнения о том какой тип усилителя лучший не существует. В настоящее время имеется возможность самостоятельной сборки двух типов усилителей звука:
Ламповые модели пользовались популярностью в недалёком прошлом. Они отличаются увеличенными размерами и повышенным потреблением электроэнергии.
Но при этом подобные ламповые усилители превосходят своих конкурентов по качеству звучания.
Транзисторные усилители имеют компактный размер и малое потребление электроэнергии. При этом они обеспечивают отличное качество звука.
С чего начать работу?
Для начала вам надлежит определиться с мощностью будущего усилителя. Стандартным параметром мощности для использования усилителя в домашних условиях является уровень в 30 – 50 Вт. Если же вам нужно изготовить простой усилитель звука, который будет использоваться для масштабных мероприятий, мощность может составлять 200-300 ватт.
Для работы нам потребуются следующие инструменты:
- Набор отверток.
- Мультиметр.
- Паяльник.
- Материал для изготовления корпуса.
- Электродетали.
- Текстолит для печатной платы.
По сути, печатные платы являются основой для будущего усилителя. Собрать её в домашних условиях не составит сложности.
Для выполнения печатной платы своими руками вам потребуется:
- Текстолит, имеющий медную фольгу.
- Моющее средство.
- Бытовой утюг.
- Самоклеящаяся китайская плёнка.
- Лазерный принтер.
- Сверло для работы с платой.
Кусок хлопчатобумажной ткани или марлевый тампон. Вырезаем из текстолита заготовку будущей платы. Оставьте с каждой из сторон сантиметровый запас. При помощи моющего средства необходимо обработать кусок текстолита, чтобы медная фольга получила розовый цвет. Промываем сделанную нами заготовку и тщательно её выслушиваем.
Приклеиваем самоклеящуюся плёнку к листу формата А4. Распечатываем на принтере заготовку будущей платы. Рекомендуется установить на максимум подачу тонера в принтер. На рабочую поверхность следует уложить фанеру, старую книгу и сверху плату фольгой вверх. Все накрываем офисной бумагой и тщательно прогреваем горячим утюгом. Прогревать нужно около 1 минуты.
Наносим распечатанную схему с листа бумаги на разогретую плату. Накрываем сверху плату листом бумаги и в течение 30 секунд прогреваем утюгом. Разглаживает рисунок при помощи тампона поперечными и продольными движениями. Дождитесь остывания заготовки, после чего можно снять с неё подложку.
Монтаж уловителя радиосигнала
Установка наружной антенны горизонтального типа начинается с выбора опорных конструкций. На них вы впоследствии закрепите своими руками изоляторы. Одна из опор должна быть установлена на крыше дома. Её нужно укрепить проволочными растяжками. Дерево подходящей высоты можно использовать в качестве второй опоры. Изоляторы можно будет установить на стройках с помощью стальных тросиков.
К изоляторам вы должны своими руками закрепить наружную часть FM-антенны. Её не нужно подвергать большому натяжению. Проволока сжимается, если температура воздуха достаточно низкая, и может потерять целостность при низкой температуре. Роликовые блоки позволят устранить ненужные колебания. Для их использования разместите на втором конце провода груз малых размеров. Он будет соединён с FM-антенной, если перекинуть его через изолятор и блок.
Приёмная часть антенны должна состоять из одного куска однородного материала. Если вы не располагаете однородным проводом, лучше составить FM-антенну из отдельных одинаковых элементов. Их нужно зачистить и пропаять оловом. Оборудование для вертикального спуска антенны не представляет серьёзных трудностей
Обратите внимание, что провод не должен соединяться с посторонними элементами. Провод антенны своими руками нужно закрепить на специальной оттяжной стойке
Это не позволит ему пребывать в неправильном положении в ветреную погоду.
Если место для установки FM-антенны своими руками ограничено, нужно применить другую конструкцию. Это несколько кусков проволоки, которые имеют вид «веника». Своими нижними концами они будут надёжно соединены кабелем. Концы проволок можно плотно залить расплавленным оловом. Место пропайки вы должны покрыть надёжной изоляцией в виде битума или подобного материала.
Комнатная антенна, сделанная своими руками, будет лучшим вариантом, чтоб заменить внешний уловитель. Изоляторы должны закрепляться внутри помещения. Их расположение ближе к потолку даст преимущество в качестве приёма сигнала. Провод должен быть натянут горизонтально либо свёрнут в спираль.
Как изготовить рамочную конструкцию?
Алюминиевый обруч диаметром 77 см и внутренним диаметром 1,7 см можно найти почти в любом спортивном магазине. Сантехнические трубы из комбинированной конструкции металла и пластика хорошо обрабатываются. Для радио также неплохо подойдёт медная трубка чуть меньшего (16 мм) диаметра.
Антенна Рахматтулаева
Конструкция антенны радио является достаточно простой.
- Центральную жилу, оплётку и короткий отрезок коаксиального кабеля нужно припаять к контактам конденсатора переменной ёмкости.
- Другой конец, центральную жилу и оплётку нужно припаять к алюминиевому обручу. Также можно использовать автомобильные хомуты, которые нужно тщательно зачистить, с диаметром 16-26 мм. Место контакта также нужно тщательно зачистить.
- Соотношение длины окружности рамки к длине окружности петли связи должна равняться 1:5.
- С конца коаксиального кабеля, а также с центральной жилы своими руками нужно удалить внешнюю изоляцию на длину в 1 см.
- От середины кабеля для FM-антенны нужно отмерить по полсантиметра в обе стороны и снять внешнюю изоляцию. После этого оплётку кабеля требуется удалить. Это приведёт к её разрыву.
- Проверьте диапазонность приёмопередающего устройства так, чтоб рамка имела резонанс от 5 до 22 Мгц. При других ёмкостях конденсатора можно изменить параметры приёмо-передающего устройства.
- Если вам больше интересны диапазоны с низкой частотностью – лучше использовать рамку с диаметром больше – 1 или 1,5 метра. Если же высокочастотные – 0,7 метра.
Такое решение – простой вариант, чтобы получить резонансную антенну, способную работать в многих диапазонах. Её диаграмма направленности будет представлять собой цифру 8. Антенны из алюминия и меди работают примерно одинаково.
Мы предложили вашему вниманию популярные типы антенн для радио, которые можно сделать своими руками. Большинство таких решений достаточно просты для изготовления дома, а простота их настройки позволит без труда справляться с самыми сложными проблемами.





























